各相关院校、企业:
全球新能源汽车产业正迈入电动化、智能化、全球化深度融合的发展新阶段。东盟作为全球重要汽车市场,在市场规模、技术创新和人才培养等方面潜力巨大,中国新能源汽车出口东南亚及其他国家势头强劲,已成为其核心增长动力。2026年恰逢中国与东盟建立全面战略伙伴关系5周年,双方正以“主题年”为契机,深化科技、教育、产业等领域的全方位合作。为搭建全球新能源汽车领域高端交流平台,促进技术创新共享、产业需求对接、人才共育共赢,世界新能源汽车发展组织、中国汽车工程学会和全国汽车职业教育教学指导委员会定于2026年4月2-3日在泰国曼谷举办“2026世界新能源汽车大会(泰国专场)暨人才培养国际合作高峰论坛”及中国汽车“职教出海2.0”建设单位征集活动。现将泰国论坛及国际合作等现场对接活动的有关事项通知如下:
一、基本信息
(一)论坛主题:国际合作与技能人才国际化
(二)论坛时间:2026年4月3日上午09:00-12:30
(三)商洽活动:2026年4月3日下午14:00-20:00
(四)论坛地点:泰国曼谷雅典娜豪华精选酒店
(五)论坛规模:200人
(六)主办单位:世界新能源汽车发展组织、中国汽车工程学会、全国汽车职业教育教学指导委员会。
(七)承办单位:南京交通职业技术学院、广西交通职业技术学院、北京华晟经世信息技术股份有限公司、泰国东部经济走廊(EEC)、泰国智乐国际教育集团、泰国创新与可持续发展协会(ISA)和泰国其他相关机构、企业、协会。
(八)协办单位:天津交通职业学院、北京百通科信机械设备有限公司、深圳风向标教育资源股份有限公司、来华在线(武汉)国际教育科技有限公司及相关出版社。
二、参与对象
1.已在泰国及东盟、中亚、南亚、欧洲、美洲等国家开展国际合作相关业务的国内院校和龙头车企、教学设备类企业;
2.拟布局泰国及东盟、中亚、南亚、欧洲、美洲等国家“职教出海”业务的国内院校和龙头车企、教学设备类企业;
3.泰国境内及东盟、中亚、南亚、欧洲、美洲等国家开设汽车相关专业的外方机构、院校和相关企业。
三、活动议程
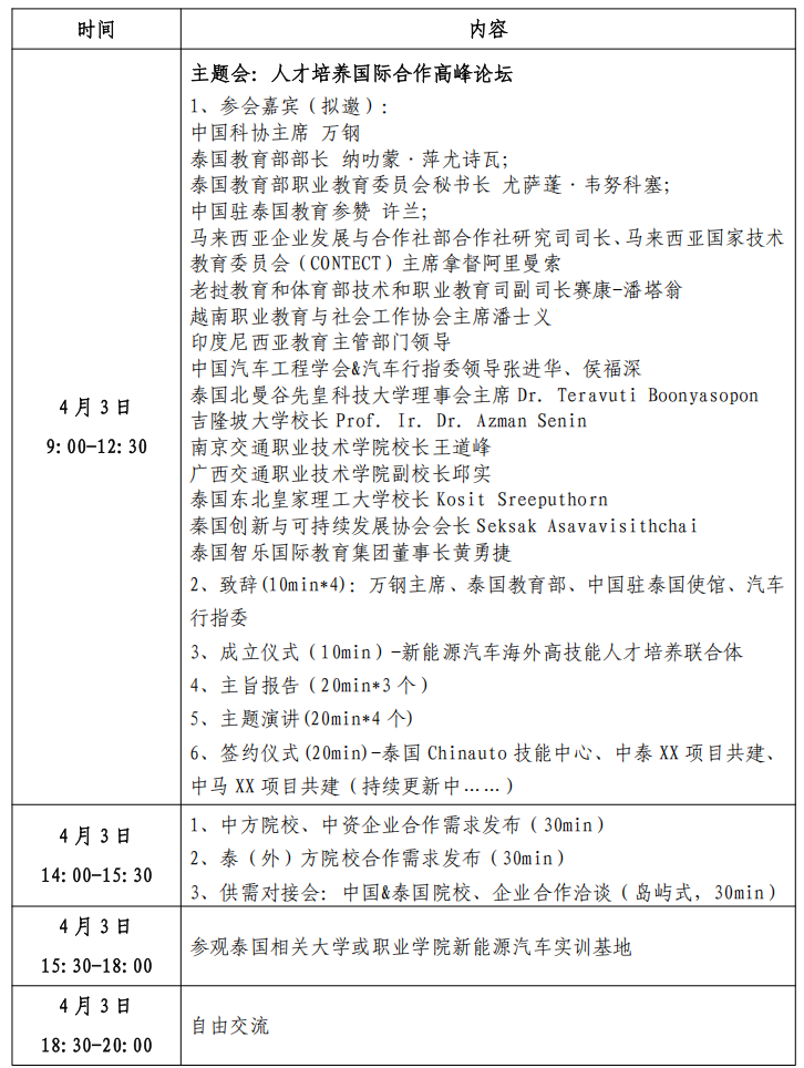
议程1


注:议程以活动当天实际为准。
(一)预报名截止时间:2026年2月10日
(二)预报名方式:请各参与单位填写线上《报名回执》,在正式报名通知截止前,将《报名回执》(见附件),加盖单位公章后发送至指定邮箱,邮件主题统一命名为“泰国论坛&职教出海2.0+单位全称”。

请扫码预报名
(三)回执要求:请在回执中明确填写希望开展的合作需求,以便主办方统筹安排对接环节。
五、其他事项
1.本次论坛不收取会务费,参会人员往返交通、住宿及当地交通费用自理;
2.参与单位不能赴泰国参会的,可以委托主办方在现场发布国际合作需求(包含但不限于人才培养与学历衔接、教学资源与课程共建、技能培育与竞赛协同、标准认证与质量保障、产教融合与实践赋能、科研与师资赋能或XX工坊建设等);
3.论坛具体议程、住宿酒店推荐等详细信息将在正式通知中公布。
六、联系方式
行指委秘书处:
刘老师010-50911029,手机号18171469815
联系邮箱:qchzw@sae-china.org